温馨提示:资源来源互联网搬运,遇到源码有授权加密以及后门,请放弃使用,本站不会添加任何后门。请勿相信源码里的广告QQ以及其他联系方式,谨慎被骗!
tgAI全自动翻译智能人工客服 客服机器人源码 带视频搭建教程
互联网转载 具体未测试
功能说明:
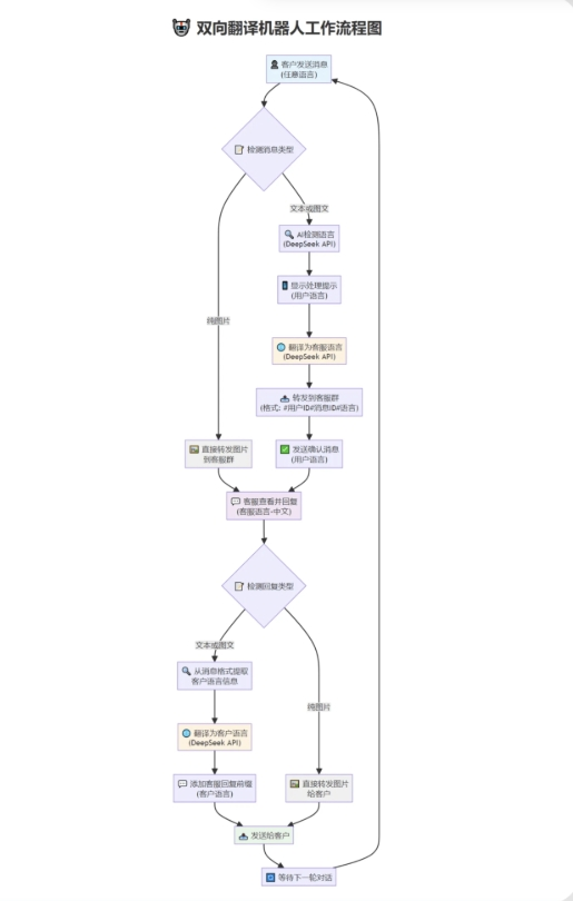
1.双向功能,这个不用说
2.将客户消息翻译为客服配置的指定语言,不管客户消息是哪个国家的语言,只要是deepseek能识别的语言都可以。
3.将客户发送的消息翻译为符合客户国家口语习惯的语言
![图片[1]-tgAI全自动翻译智能人工客服 客服机器人源码 带视频搭建教程-狗窝源码站](https://gwrj6.cn/wp-content/uploads/2026/01/20260125205019821-image.png)
![图片[2]-tgAI全自动翻译智能人工客服 客服机器人源码 带视频搭建教程-狗窝源码站](https://gwrj6.cn/wp-content/uploads/2026/01/20260125205026416-image.png)
© 版权声明
THE END


















暂无评论内容