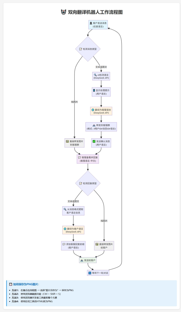
Telegram AI全自动翻译客服机器人源码/带视频搭建教程gouwo9个月前更新关注私信0778 温馨提示 温馨提示:资源来源互联网搬运,遇到源码有授权加密以及后门,请放弃使用,本站不会添加任何后门。请勿相信源码里的广告QQ以及其他联系方式,谨慎被骗! telegram AI全自动翻译客服机器人源码/带视频搭建教程 功能说明: 1.双向功能,这个不用说2.将客户消息翻译为客服配置的指定语言,不管客户消息是哪个国家的语言,只要是Deepseek能识别的语言都可以。3.将客户发送的消息翻译为符合客户国家口语习惯的语言 © 版权声明 文章版权声明 1、本网站名称:狗窝源码站 2、本站永久网址:https://gwrj6.cn/ 3、本网站的文章部分内容可能来源于网络,仅供大家学习与参考,如有侵权,请联系站长QQ2709344920进行删除处理。 4、本站一切资源不代表本站立场,并不代表本站赞同其观点和对其真实性负责。 5、本站一律禁止以任何方式发布或转载任何违法的相关信息,访客发现请向站长举报 6、本站资源大多存储在云盘,如发现链接失效,请联系我们我们会第一时间更新。 THE END网站源码# Telegram 喜欢就支持一下吧点赞8赞赏 分享QQ空间微博QQ好友海报分享复制链接收藏
暂无评论内容